经过出版社推荐、专家多轮评选,AV淘宝
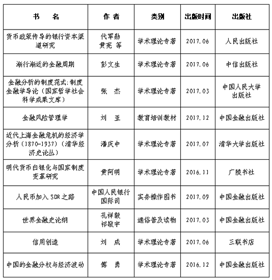
代军勋、黄宪、马理老师的专著《货币政策传导的银行资本渠道研究》(人民出版社,2017年)获得第六届金融图书“金羊奖”。
为鼓励优秀金融图书作品的创作与出版,助力金融业的改革与发展,同时也为中国(广州)国际金融交易·博览会注入更多文化元素,金交会组委会办公室和中国金融杂志社共同设立专业性图书奖——金融图书“金羊奖”。自2013年设立以来,已连续举办6届,每年由“金羊奖”评审委员会评选10种优秀金融图书,影响深远,得到了社会各界的高度认可,是目前国内金融图书评选活动的“领头羊”,含金量最高,成为享誉全国的金融文化盛事。该图书奖无需作者申报,主要由出版社和专家推荐。本次初选著作有500多本,最后有10部获奖。

在《巴塞尔协议III》广泛实施的背景下,获奖专著基于国际国内银行资本监管实践及其宏微观经济效应的考察,理论与实证相结合、国际与国内相结合,探讨了银行资本约束对货币政策传导的影响方式和影响机理,准确界定了货币政策传导的银行资本渠道的内涵和定位,系统论证了货币政策传导的银行资本渠道的存在性,总结提炼了银行资本渠道的传导机理和传导效应。获奖专著的研究丰富和完善了货币政策传导理论,加深了对我国货币政策传导机制的认知,为我国宏观调控的科学决策提供了理论支持。
上一条:学院组织开展本科期末考试考场巡视
下一条:游士兵教授主编的经济学方法论系列丛书陆续出版